******beats365(中国区)-唯一官方网站
综合信息
当前位置: 本站首页 >> 综合信息 >> 通知公告 >> 正文

关于启动2018年全国研究生数学建模竞赛集训营的通知

发布时间:2018-06-12  发布作者:  点击数:

为激发我校研究生学习数学的兴趣,增强建立数学模型和运用计算机技术解决实际问题的综合能力,全面提高人才培养质量,做好2018全国研究生数学建模的参赛工作,特举办2018年研究生数学建模竞赛集中培训。现将集训的有关事宜通知如下:

一、培训对象

1.参加2018年学校数学建模竞赛的研究生;

2.对数学建模有兴趣的研究生。

二、培训形式

本期培训分雁山和屏风两校区同时进行,以专题讲座、赛题讲评、实战训练、上机操作等方式进行,内容涉及模型建构、软件分析、论文写作、软件使用等。想参加培训的同学,请按照培训安排前往指定地点听课。

同时,本期数模竞赛培训以集训营的形式进行,对于按时参加培训、如期完成本校区所有培训课程的同学,研究生院、研工部将颁发集训营结业证书。集训营报名方式,请关注“beats365(中国区)-唯一官方网站研究生会”微信公众号:

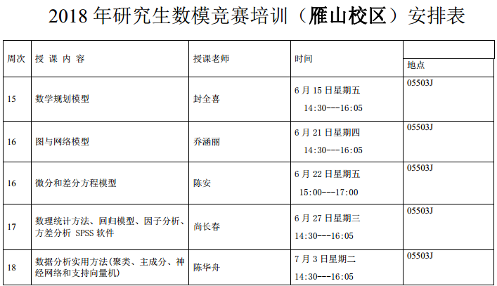
三、培训安排

 

      四、培训要求

1.培训要自始至终,不要虎头蛇尾;

2.培训期间,要紧跟指导教师的要求,勤于思考、大胆创新;
3.严格遵守机房管理规定。

 

 

研究生院  研究生工作部

2018年6月12日   

            

 


单位代码:10596 地址:桂林市建干路12号 邮箱:yjsb@glut.edu.cn