beats365(中国区)-唯一官方网站
本站首页
部门概况
部门简介
现任领导
科室设置
综合信息
研院动态
通知公告
信息公开
学科建设
工作动态
ESI专栏
现有学位点
招生管理
研招AI咨询
硕士招生
硕考考点
推免工作
博士招生
培养学位
学籍管理
考试管理
博士培养
硕士培养
专业学位
课程建设
学位管理
导师管理
党建工作
支部动态
清廉桂工工作
下载中心
教育管理
培养学位
招生就业
综合管理
综合信息
研院动态
通知公告
信息公开
当前位置:
本站首页
>>
综合信息
>>
通知公告
>> 正文
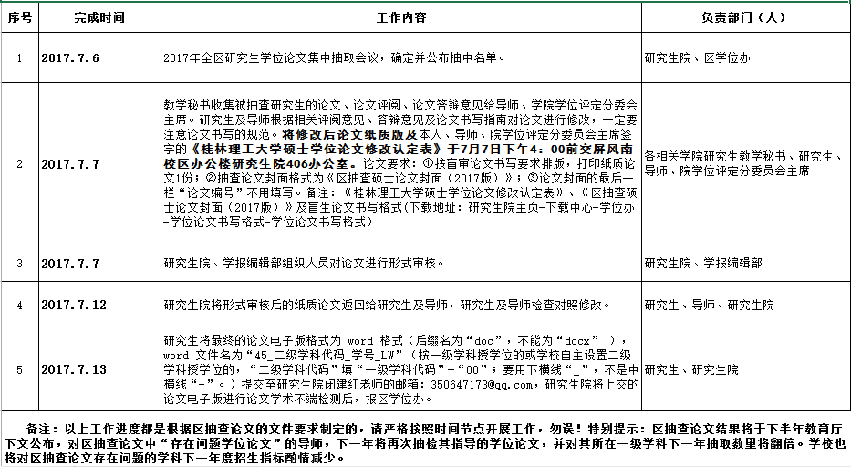
2017年广西区抽查硕士学位论文修改工作安排表
发布时间:2017-07-03 发布作者: 点击数:
附件【
2017年广西区抽查硕士学位论文修改工作安排表.xls
】已下载
次
单位代码:10596 地址:桂林市建干路12号 邮箱:yjsb@glut.edu.cn
版权所有©beats365(中国区)-唯一官方网站